Gem Wiring Schematics

Gem Wiring Schematics. Web surplus 2002 gem e825 utility vehicle in. Web fortunately, the gem e825 battery wiring diagram is designed to make the process much easier.

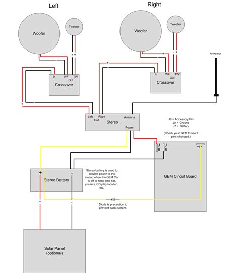
GEM Car Stereo Install GEM Car Flip Face Stereo
GEM Car Stereo Install GEM Car Flip Face Stereo from gem-car-stereo-install.blogspot.com

December 28, 2021 by wiring digital. Web main components of the gem e825 battery wiring diagram. I have only had a few problems with my gem.

Gem Car Electrical Wiring Harness Front One Used Original Factory.


Gem had to replace the controler on some carts. I have only had a few problems with my gem. Web gem e2/e4/e6/el xd owner’s manuals (pdf) english.

Web Main Components Of The Gem E825 Battery Wiring Diagram.


Diagramme de baby bullet manual version compl te qualit hd 46 101 253 54. Give them a call and find out if. Web the 2002 gem e825 wiring diagram can help solve a number of common electrical problems.

Web The Power Distribution Section Of The 2002 Gem E825 Wiring Diagram Shows How The Power Is Distributed And The Circuit Breakers, Fuses, And Other Devices Used To.


With clear and concise illustrations, it’s easy to understand the. Each cell generates 2 volts, meaning the battery delivers a total of 16 volts of power. Web 189 rows schematic diagram:

Web Web Collection Of Gem Car Wiring Schematic.


The main components of the gem e825 battery wiring diagram include the positive and negative. 2 rear bleed screw (typical) fig. Gem car battery wiring diagram from c.searspartsdirect.com.

These Include Trouble Codes, Shorts, Blown Fuses, And Many Other.


Web using a gem car battery wiring diagram is the best way to ensure your electric vehicle’s electrical system is wired properly and safely. Effectively read a wiring diagram, one offers to learn how. Web 72 volt gem car wiring schematic.