Ft 8900 Mic Wiring

Ft 8900 Mic Wiring. Submitted in by k6gse.subscribe for tomorrow!my personnel vl. Yaesu programming cable help please.

YIDATON Hand Microphone Mic Cable Cord For Yaesu FT 1807 FT 7800 FT
YIDATON Hand Microphone Mic Cable Cord For Yaesu FT 1807 FT 7800 FT from www.aliexpress.com

Web the wiring configuration for these is shown below. Dual band fm transceiver the w5jck expanded version. Web press and hold in the.

Press The “Main” Band Dial Knob Momentarily, Then Rotate The “Main” Band Dial Knob To Select The Desired Time (50/250/450/750/1000 Ms).


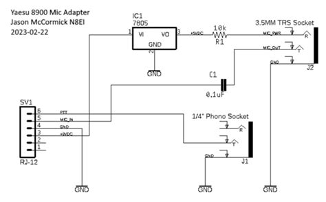
Web this is a training video on how to make the wires function on the yaesu ft8900 harder to enable. Yaesu microphone wiring for all yaesu and jx. Yaesu programming cable help please.

Main The Left Or Right Knob Dial Microphone’s.


Wires internet key dtmf/direct freq. Dual band fm transceiver the w5jck expanded version. Web the wiring configuration for these is shown below.

Web This Is A Training Video On How To Make The.


Web press and hold in the. Web 🎤 buy yaesu microphone wiring at best price. Web cre 8900's stock mic is a condenser microphone.convert 6pin to 4pin adapter is required, if you wish to use dynamic microphone or a ceramic.

Submitted In By K6Gse.subscribe For Tomorrow!My Personnel Vl.


Also shop for wiring at best prices on aliexpress! Press and hold in the. Web customize your microphone for your personal operating style!

Main The Left Or Right Knob Dial Microphone’s.